
SHIXIANGQINGDAN 事项清单
| 序号 | 事项名称 | 责任部门 |
|---|---|---|
| 1 | 退税商店、“即买即退”集中退付点查询 | 省商务厅 |
| 2 | 退税代理机构查询 | 省商务厅 |
| 3 | 退税政策宣传、解读工作 | 省税务局 |
| 4 | 退税物品验核确认 | 南京海关 |
| 5 | 退税商店备案、变更与终止 | 省税务局 |
FUWUDUIXIANG 服务对象
在江苏离境退税商店购物、离境的境外旅客
SHISHIYIJU 实施依据
| 序号 | 事项名称 | 实施时间 |
|---|---|---|
| 1 | 《商务部等6部门关于进一步优化离境退税政策扩大入境消费的通知》(商消费发〔2025〕84号) | 2025年04月26日 |
| 2 | 《省商务厅等6部门关于进一步落实离境退税政策扩大入境消费的通知》(苏商运函〔2025〕326号) | 2025年06月17日 |
| 3 | 中华人民共和国海关总署公告2015年第25号 | 2015年06月05日 |
| 4 | 关于实施境外旅客购物离境退税政策的公告(财政部公告2015年第3号) | 2015年01月16日 |
| 5 | 国家税务总局关于修改《境外旅客购物离境退税管理办法(试行)》的公告(国家税务总局公告2025年第11号) | 2025年04月26日 |
| 6 | 国家税务总局关于发布《境外旅客购物离境退税管理办法(试行)》的公告(国家税务总局公告2015年第41号) | 2015年06月02日 |
BANLICAILIAO 办理材料
办理退税物品验核确认
| 序号 | 材料名称 | 材料类型 | 材料来源 | 材料形式 | 材料必要性 | 材料份数 | 空表下载 |
|---|---|---|---|---|---|---|---|
| 1 | 退税物品 | 原件 | 申请人自备 | - | 必要 | 1份 | |
| 2 | 境外旅客有效身份证件 | 原件 | 申请人自备 | 纸质 | 必要 | 1份 | |
| 3 | 境外旅客在离境退税商店的购物发票 | 原件 | 申请人自备 | 纸质 | 必要 | 1份 | |
| 4 | 境外旅客购物离境退税申请单 | 原件 | 申请人自备 | 纸质 | 必要 | 1份 | 点击下载 |
办理退税商店备案、变更与终止
| 序号 | 材料名称 | 材料类型 | 材料来源 | 材料形式 | 材料必要性 | 材料份数 | 空表下载 |
|---|---|---|---|---|---|---|---|
| 1 | 境外旅客购物离境退税商店备案表 | 原件 | 申请人自备 | - | 必要 | 1份 | 点击下载 |
| 2 | 离境退税商店备案申请承诺书 | 原件 | 申请人自备 | 纸质 | 必要 | 1份 | 点击下载 |
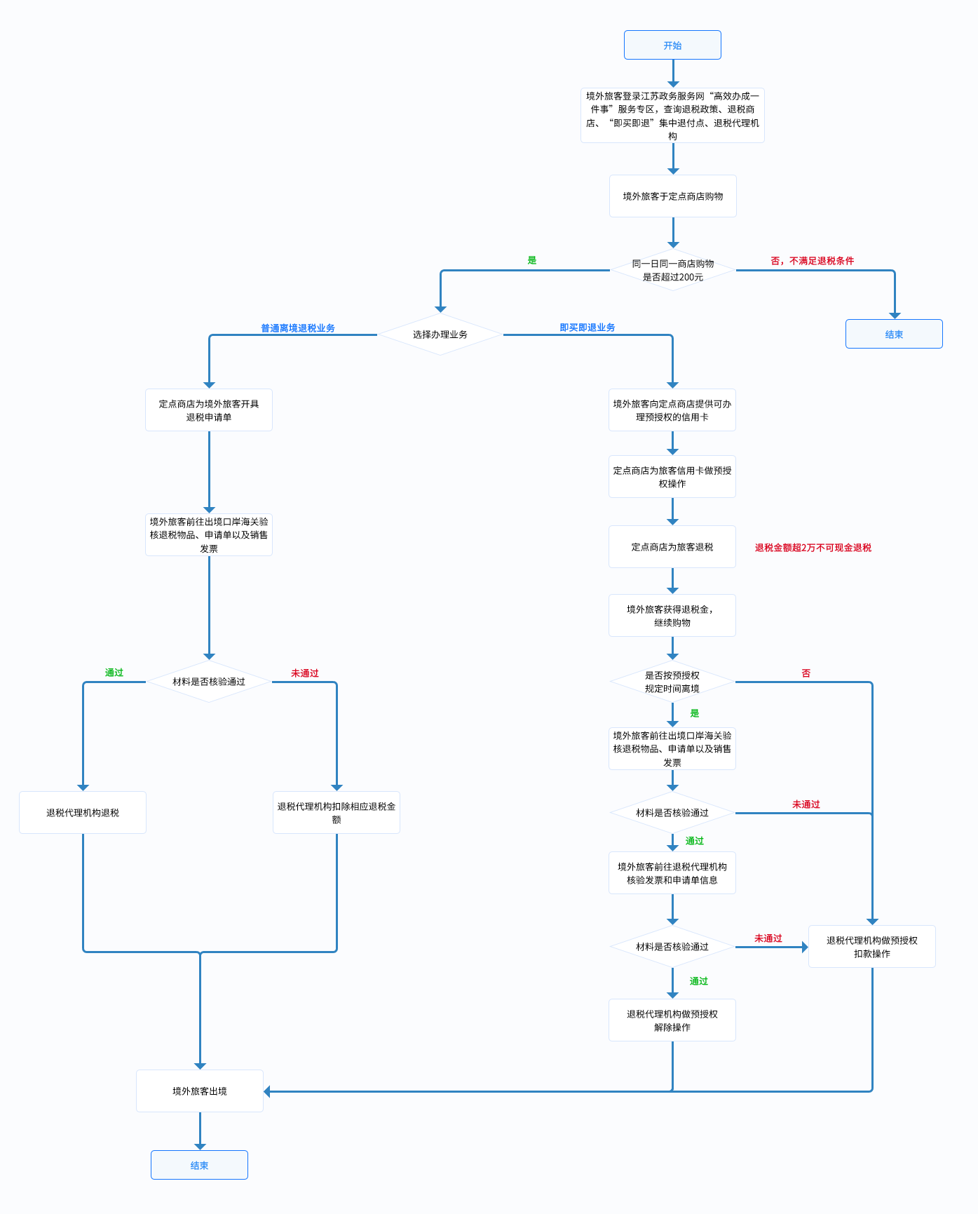
BANLILIUCHENG 办理流程
办理退税物品验核确认
办理退税商店备案、变更与终止
BANLISHIXIAN 办理时限
| 事项名称 | 办理时限 |
|---|---|
| 退税商店、“即买即退”集中退付点查询 | 实时 |
| 退税代理机构查询 | 实时 |
| 退税物品验核确认 | 实时 |
| 退税商店备案、变更与终止 | 即报即办,5个工作日内 |
BANLITIAOJIAN 办理条件
办理退税物品验核确认
在我国境内连续居住不超过183天的外国人和港澳台同胞,在退税商店买的退税物品尚未启用或消费,离境日距退税物品购买日不超过90天,所购退税物品由境外旅客本人随身携带或随行李托运出境。
办理退税商店备案、变更与终止
| 子事项名称 | 具体办理条件 |
|---|---|
| 退税商店备案 |
符合以下条件的企业,经主管税务机关备案后即可成为退税商店: (一)具有增值税一般纳税人资格; (二)纳税信用级别为A级、B级或M级; (三)同意安装、使用离境退税管理系统,并保证系统应当具备的运行条件,能够及时、准确地向主管税务机关报送相关信息; (四)同意单独设置退税物品销售明细账,并准确核算。 |
| 退税商店变更 | 退税商店备案资料所载内容发生变化的,应当自有关变更之日起10日内,持相关证件及资料向主管税务机关办理变更手续。 |
| 退税商店终止 | 退税商店发生解散、破产、撤销以及其他情形,应当持相关证件及资料向主管税务机关申请办理税务登记注销手续,由主管税务机关终止其退税商店备案,并收回退税商店标识,注销其境外旅客购物离境退税管理系统用户。 |
BANLITUJING 办理途径
| 线上 | 登录江苏政务服务网,查询退税政策、退税商店、“即买即退”集中退付点、退税代理机构。 |
| 登录全国统一规范电子税务局,搜索【退税商店备案】功能,办理退税商店备案、终止。 立即办理 | |
| 线下 | 在市、县(市、区)政务服务中心“高效办成一件事·境外旅客购物离境退税一件事”服务专窗,办理退税商店备案、变更、终止及离境退税相关业务咨询服务。 查看详情 |
| 在实施离境退税业务的口岸海关验核点,办理退税物品验核确认手续。 |