
List of Items List of Items
| Serial No. | Item Name | Responsible Department |
|---|---|---|
| 1 | Inquiry of tax-refund stores and "Buy Now, Refund Now" centralized refund points | Jiangsu Provincial Department of Commerce |
| 2 | Inquiry of tax-refund agencies | Jiangsu Provincial Department of Commerce |
| 3 | Publicity and interpretation of tax-refund policies | Jiangsu Provincial Tax Service |
| 4 | Verification and confirmation of tax-refundable items | Nanjing Customs District P.R.China |
| 5 | Registration, modification, and termination of tax-refund stores | Jiangsu Provincial Tax Service |
Service Recipients Service Recipients
Overseas tourists who shop at tax-refund stores in Jiangsu and depart from China
Implementation Basis Implementation Basis
| Serial No. | Basis Name | Implementation Date |
|---|---|---|
| 1 | Notice of the Ministry of Commerce and 5 Other Departments on Further Optimizing the Departure Tax Refund Policy to Expand Inbound Consumption (Shang Xiaofei Fa 〔2025〕 No. 84) | April 26, 2025 |
| 2 | Notice of Jiangsu Provincial Department of Commerce and 5 Other Departments on Further Implementing the Departure Tax Refund Policy to Expand Inbound Consumption (Su Shang Yun Han 〔2025〕 No. 326) | June 17, 2025 |
| 3 | Announcement of the General Administration of Customs, P.R.China (2015 No. 25) | June 5, 2015 |
| 4 | Announcement on Implementing the Policy of Tax Refund for Overseas Tourists' Shopping and Departure (Ministry of Finance Announcement 2015 No. 3) | January 16, 2015 |
| 5 | Announcement of the State Taxation Administration on Amending the Interim Measures for the Administration of Tax Refund for Overseas Tourists' Shopping and Departure (State Taxation Administration Announcement 2025 No. 11) | April 26, 2025 |
| 6 | Announcement of the State Taxation Administration on Issuing the Interim Measures for the Administration of Tax Refund for Overseas Tourists' Shopping and Departure (State Taxation Administration Announcement 2015 No. 41) | June 2, 2015 |
Application Materials Application Materials
For Verification and Confirmation of Tax-Refundable Items
| Serial No. | Material Name | Material Type | Material Source | Material Form | Material Necessity | Number of Copies | Blank Form Download |
|---|---|---|---|---|---|---|---|
| 1 | Tax-refundable items | Original | Prepared by the applicant | - | Required | 1 copy | |
| 2 | Valid ID of the overseas tourist | Original | Prepared by the applicant | Paper | Required | 1 copy | |
| 3 | Shopping invoice of the overseas tourist from the tax-refund store | Original | Prepared by the applicant | Paper | Required | 1 copy | |
| 4 | Application Form for Tax Refund on Overseas Tourists' Shopping and Departure | Original | Prepared by the applicant | Paper | Required | 1 copy | Click to download |
For Registration of Tax-Refund Stores
| Serial No. | Material Name | Material Type | Material Source | Material Form | Material Necessity | Number of Copies | Blank Form Download |
|---|---|---|---|---|---|---|---|
| 1 | Registration Form for Tax-Refund Stores for Overseas Tourists' Shopping and Departure | Original | Prepared by the applicant | - | Required | 1 copy | Click to download |
| 2 | Commitment Letter for Tax-Refund Store Registration Application | Original | Prepared by the applicant | Paper | Required | 1 copy | Click to download |
Handling Procedures Handling Procedures
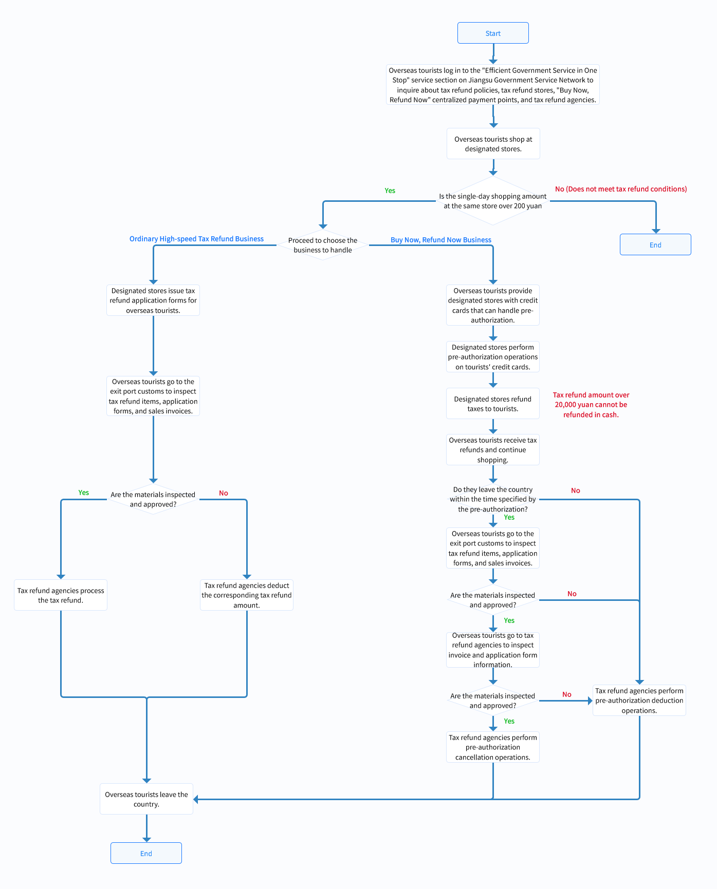
Verification and confirmation of tax-refundable items
Registration, modification, and termination of tax-refund stores
Handling Time Limits Handling Time Limits
| Item Name | Handling Time Limit |
|---|---|
| Inquiry of tax-refund stores and "Buy Now, Refund Now" centralized refund points | Real-time |
| Inquiry of tax-refund agencies | Real-time |
| Verification and confirmation of tax-refundable items | Real-time |
| Registration, modification, and termination of tax-refund stores | Processed upon application, completed within 5 working days |
Handling Conditions Handling Conditions
For Verification of Tax-Refundable Items
Foreigners and compatriots from Hong Kong, Macao, and Taiwan who have resided continuously in the Chinese mainland for no more than 183 days, and have purchased tax-refundable items at tax-refund stores that are unused or unconsumed. The departure date must be within 90 days from the purchase date of the tax-refundable items, and the purchased tax-refundable items must be carried by the overseas tourist themselves or checked in with their luggage for outbound transportation.
For Registration, Modification, and Termination of Tax-Refund Stores
| Sub-item Name | Specific Handling Conditions |
|---|---|
| Registration of tax-refund stores |
Enterprises that meet the following conditions can become tax-refund stores after completing registration with the competent tax authority: (1) Hold the qualification of a general VAT taxpayer; (2) Have a tax credit rating of A, B, or M; (3) Agree to install and use the departure tax refund management system, ensure the system meets the required operating conditions, and can timely and accurately submit relevant information to the competent tax authority; (4) Agree to set up a separate account for tax-refundable item sales and conduct accurate accounting. |
| Modification of tax-refund stores | If there is any change in the content stated in the tax-refund store registration materials, the store shall, within 10 days from the date of the relevant change, submit the relevant certificates and materials to the competent tax authority to handle the modification procedures. |
| Termination of tax-refund stores | If a tax-refund store is dissolved, bankrupt, revoked, or encounters other such circumstances, it shall submit the relevant certificates and materials to the competent tax authority to apply for tax registration cancellation procedures. The competent tax authority shall terminate the tax-refund store registration, retrieve the tax-refund store identification, and cancel the user account of the store in the overseas tourists' shopping departure tax refund management system. |
Handling Channels Handling Channels
| Online | Log in to the Jiangsu Government Service Network to inquire about tax-refund policies, tax-refund stores, "Buy Now, Refund Now" centralized refund points, and tax-refund agencies. |
| Log in to the national unified standardized electronic taxation bureau, search for the function of "Tax Refund Store Registration", and handle the registration and termination of tax refund store registration. Process immediately | |
| Offline | Handle the registration, modification, and termination of tax-refund stores, and consult on departure tax-refund related services at the "Efficient One-Stop Service - One-Stop Service for Overseas Tourists' Shopping and Departure Tax Refund" special window in the government service centers of cities, counties (cities, districts). Click to view |
| Handle the verification and confirmation procedures for tax-refundable items at the customs verification points of ports where departure tax-refund services are implemented. |